欢迎您
竑耀商城
[
登录
] [
注册
]
商家入驻
商城首页
个人中心
我的商城
我的订单
商家中心
我的发票
我的签到
门店中心
我的卡劵
我的会员
我的钱包
我的收藏
商品收藏
店铺收藏
消息
0
搜索
我的购物车
¥0.00
共计:
共
0
种商品
结算
您的购物车还是空的,您可以
看看
我的收藏夹
看看
我的订单
全部分类
登录
注册
首页
品牌
会员
优惠劵
活动
秒杀
店铺
全部分类
办公设备
电脑整机
台式机
显示器
服务器
工作站
一体机
笔记本
电脑组装
平板电脑
游戏本
闺蜜机
办公本
网络设备
网卡
网线
线缆
交换机
路由器
网络储存
网络配件
相机贴膜
网络机顶盒
网络仪器仪表
办公打印
高拍仪
条码打印机
标签打印机
打印机
一体机
投影机
投影配件
传真机
复合机
碎纸机
扫描仪
电脑配件
CPU
主板
显卡
硬盘
SSD固态硬盘
内存
机箱
电源
显示器
刻录机/光驱
散热器
声卡/扩展卡
装机配件
外设产品
鼠标
键盘
移动硬盘
U盘
摄像头
外置盒
游戏设备
电视盒
手写板
鼠标垫
插座
UPS电源
线缆
电脑工具
电脑清洁
智能会议
音响
网线
网卡
白板
功放
投影仪
麦克风
路由器
交换机
手写板
考勤机
翻译机
点钞机
会议平板
安防监控
会议音响
电视配件
电动幕布
电线电缆
裸线类
电气装备电缆
家用电线
电力电缆
通信光缆
电力金具
安全器具
电料辅件
办公环境
室温调节
空调
中央空调
新风系统
空气净化器
电风扇
冷风扇
除湿机
加湿器
取暖器
空气检测仪器
壁炉
壁挂炉
地暖
电暖桌
空调配件
空调套装
移动空调
防爆空调
冷藏保鲜
冰箱
冷柜
酒柜
展示柜
商用冷库
商用酒柜
商用冰柜
商用冰箱
办公家具
办公桌
电脑桌
电脑椅
会议桌
文件柜
员工工位
储物柜
展示柜
饮水净水
饮水机
净水器
开水机
咖啡机
茶吧机
壁挂管线机
水质检测仪器
气泡水机
农资园艺
割草机
灌溉设备
农机配件
喷雾器
农业机械工具
园林机械
园艺辅材
养殖器具
饲料
绿植租赁
商用电器
空气能热水器
油烟机
灶具
燃气热水器
壁挂炉
商用电器配件
洗碗机
商用净水设备
电热水龙头
商用开水器
电热水器
商用热水器
消毒柜
商用吸尘器
商用洗衣机
饮料机
蒸柜
制冰机
煮面桶
自动售货机
商用设备
商用制冰机
商用蒸柜
商用油烟机
商用压面机
商用消毒柜
商用洗菜机
商用切菜机
商用冰箱
商用冰柜
商用电饼铛
商用电饭煲
商用电磁炉
商用烤箱
商业咖啡机
商用绞肉机
商用电炸炉
商用扒炉
商用家具
员工宿舍家具
班台
演讲台
吸烟亭
户外售货亭
药品柜
实验台
美容床
洗头床
美甲台
美发椅
餐桌、
烧烤桌
木屋凉亭
办公耗材
打印耗材
打印纸
硒鼓
墨粉
墨盒
色带
复印纸
相片纸
卡纸
传真纸
彩激纸
条码标签纸
刻录碟片
包装耗材
标签打印耗材
办公文具
中性笔
钢笔
记号笔
白板笔
圆珠笔
荧光笔
铅笔
毛笔
笔芯
订书机
文件夹
剪刀
计算器
回形针
修正带
双面胶
笔记本
奖状证书
文具盒
白板擦
清洁用品
干燥剂
驱蚊除虫
净化除臭
玻璃清洁剂
不锈钢清洁剂
卫生纸
洗手液
消毒液
地板清洁剂
洗衣液
洗衣服
除菌剂
垃圾袋
垃圾桶
财务用品
支票机
固定胶
账本账册
装订线材
收银机
保险柜箱
印尼
支票夹
复写纸
凭证
单据
行政用品
读卡器
工装
计算器
考勤机
苹果周边
手机配件
数据线
碎纸机
手机支架
条码扫描
无线充电器
安防监控
移动电源
创意配件
储存卡
电池充电器
电话机
清洁工具
百洁布
水桶
除尘掸
鞋套
手套
清洁刷具
保洁车
水盆
抹布
拖把
戒指
拖把桶
钢丝球
清洁设备
除螨仪
扫地机
吹干机
干衣机
洗衣机
壁挂洗衣机
内衣裤清洗机
冰洗套装
挂烫机熨斗
烘干机
洗烘套装
擦窗机器人
吸尘器
擦地机器人
商用吸尘器
生活用品
茶歇福利
苏打水
茶饮料
功能饮料
果汁
蜂蜜
果茶
茶叶
牛奶乳品
酸奶
奶茶
饼干
方便食品
膨化食品
糕点点心
豆干素食
巧克力
蜜饯果干
果糖
肉干肉脯
零食大礼包
熟食腊味
坚果炒货
海味零食
无糖食品
清真零食
饮用水
水果礼盒
饮料
无糖食品
咖啡
清真零食
水果零食
苹果
橘子
橙子
车厘子
草莓
猕胡桃
进口水果
国产水果
个人清洁
牙膏
牙刷
洗手液
香皂
洗发水
香皂
护发素
沐浴露
洗衣粉
洗衣皂
洗衣机凝珠
卷纸
抽纸
洗洁精
日用福利
菜刀
餐具
蚕丝被
炒锅
厨房秤
厨房储物
床单
刀具
保暖防护
电热毯
保温杯
高压锅
保温壶
锅具
保鲜盒
果盘
被套
化妆棉
玻璃杯
火锅
记忆枕
筷子
毛巾
毛毯
棉花被
平底锅
生鲜
食用油
米
意大利面
面粉
桂圆莲子百合
方便食品
海参
调味品
海鲜卡劵
干菜类
海鲜礼盒
干海参
烘焙原料
瓜
菌菇干菇
挂面
榴莲
南北干货
虾类
葡萄提子
鱼类
杂粮
商务礼品
手机数码
键盘鼠标
平衡车
照片打印机
手机
智能数码
游戏机
电脑
可穿戴相机
数码产品
蓝牙音箱
生活电器
消费电子
影音娱乐
茗茶酒水
葡萄酒
普洱
铁观音
乌龙茶
白茶
白酒
白兰地
茶杯
茶壶
茶具配件
红茶
花草茶
龙井
绿茶
茉莉花茶
美妆护肤
防晒
洁面
口红
面部精华
面膜
男士洁面
乳液面霜
润唇膏
香水
卸妆
眼霜眼部精华
粉底液
牙膏/牙粉
牙刷/牙线
漱口水
品质家电
按摩椅
潮流厨电
冲牙器
打蛋器
电饼铛
点电吹风
电磁炉
电饭煲
电炖锅
电烤箱
豆浆机
微波炉
养生壶
小家电
电视
小冰箱
厨房小电
按摩器
礼品卡劵
实体卡
电子卡
经典卡
主题卡
电器质保卡
数码质保卡
家电质保卡
箱包皮具
男士皮带
男士双肩包
女士单肩包
商务公务包
行李箱
服饰
饰品
箱包
腰带
电脑包
劳保五金
个人防护
劳保手套
呼吸防护
劳保鞋靴
身体防护
安全帽
耳塞耳罩
眼脸防护
坠落防护
静电无尘
清洁用品
户外垃圾桶
不锈钢垃圾桶
分类垃圾桶
垃圾亭
清洗剂
物业垃圾袋
空调清洗剂
洗手间用品
电动工具
电钻
电锯
电动扳手
电锤
角磨机
切割机
割草机
雕刻机
热风枪
电动工具套装
电动鼓风机
手动工具
钢卷尺
螺丝刀
钳子
锤子
扳手
手动剪
套装
电烙铁
热熔胶枪
工具车
工具包
钻头
水平尺
低压配电
变压器
断路器
插座
开关
控制器
保护器
电容器
电表
控制柜箱
防爆电气
电缆桥架
仪表仪器
螺钉
测距仪
万用表
气体检测仪
温湿度计
热像仪
测温仪
示波器
衡器
螺丝
螺母
螺栓
暖通照明
商用通风设备
商用制冷
商用制暖
商用风机
工业照明
管材
管件
商用鼓风机
泵类
消防用品
逃生面具
消防警报控制
器材箱柜架
灭火风机
消防救暖逃生
工业摄像头
监控方案套装
灭火器
搬运存储
标签包装
电子元件
玩具乐器
适用年龄
0-6个月
6-12个月
1-3岁
3-6岁
6-14岁
14岁以上
遥控/电动
遥控车
遥控飞机
遥控船
机器人/电动
轨道/助力
毛绒布艺
毛绒/布艺
靠垫/抱枕
娃娃玩具
芭比娃娃
卡通娃娃
智能娃娃
模型玩具
仿真模型
拼插模型
收藏爱好
健身玩具
爬行垫/毯
户外玩具
戏水玩具
炫舞毯
动漫玩具
电影周边
卡通周边
网游周边
益智玩具
摇铃/床铃
健身架
早教启智
拖拉玩具
积木拼插
积木
拼图
磁力棒
立体拼插
DIY玩具
手工彩泥
绘画工具
情景玩具
创意减压
减压玩具
创意玩具
乐器相关
钢琴
电子琴
手风琴
吉他/贝斯
民族管弦乐器
西洋管弦乐
口琴/口风琴/竖笛
西洋打击乐器
各式乐器配件
电脑音乐
工艺礼品乐器
母婴用品
奶粉
品牌奶粉
妈妈奶粉
1段奶粉
2段奶粉
3段奶粉
4段奶粉
羊奶粉
特殊配方
成人奶粉
营养辅食
婴幼营养
初乳
米粉/菜粉
果泥/果汁
肉松/饼干
辅食
孕期营养
清火/开胃
面条/粥
尿裤湿巾
品牌尿裤
新生儿
S号
M号
L号
XL/XXL号
裤型尿裤
湿巾
尿布/尿垫
成人尿裤
喂养用品
奶瓶
奶嘴
吸奶器
暖奶/消毒
餐具
水具
牙胶/安抚
辅助用品
洗护用品
宝宝护肤
洗浴用品
洗发沐浴
清洁用品
护理用品
妈妈护肤
童车童床
婴儿推车
餐椅摇椅
婴儿床
学步车
三轮车
自行车
电动车
健身车
安全座椅
服饰寝居
婴儿外出服
婴儿内衣
婴儿礼盒
婴儿鞋帽袜
安全防护
家居床品
其他
妈妈专区
包/背婴带
妈妈护理
产后塑身
孕妇内衣
防辐射服
孕妇装
孕妇食品
妈妈美容
时尚服饰
女装
T恤
衬衫
针织衫
雪纺衫
卫衣
马甲
连衣裙
半身裙
牛仔裤
休闲裤
打底裤
正装裤
西服
短外套
风衣
大衣
皮衣皮草
棉服
羽绒服
孕妇装
大码装
中老年装
婚纱礼服
其它
男装
衬衫
T恤
POLO衫
针织衫
羊绒衫
卫衣
马甲/背心
夹克
风衣
大衣
皮衣
外套
西服
棉服
羽绒服
牛仔裤
休闲裤
西裤
西服套装
大码装
中老年装
唐装
工装
内衣
文胸
女式内裤
男式内裤
家居
睡衣
塑身衣
睡袍/浴袍
泳衣
背心
抹胸
连裤袜
美腿袜
男袜
女袜
情趣内衣
保暖内衣
运动
休闲鞋
帆布鞋
跑步鞋
篮球鞋
足球鞋
训练鞋
乒羽鞋
拖鞋
卫衣
夹克
T恤
棉服/羽绒服
运动裤
套装
运动包
运动配件
女鞋
平底鞋
高跟鞋
单鞋
休闲鞋
凉鞋
女靴
雪地靴
拖鞋
裸靴
筒靴
帆布鞋
雨鞋/雨靴
妈妈鞋
鞋配件
特色鞋
鱼嘴鞋
布鞋/绣花鞋
男鞋
商务休闲鞋
正装鞋
休闲鞋
凉鞋/沙滩鞋
男靴
功能鞋
拖鞋
传统布鞋
鞋配件
帆布鞋
豆豆鞋
驾车鞋
配饰
太阳镜
框镜
皮带
围巾
手套
帽子
领带
袖扣
其他配件
丝巾
披肩
腰带
腰链/腰封
棒球帽
毛线
遮阳帽
防紫外线手套
草帽
童装
套装
上衣
裤子
裙子
内衣/家居服
羽绒服/棉服
亲子装
儿童配饰
礼服/演出服
运动鞋
单鞋
靴子
凉鞋
功能鞋
生活服务
办公安装
美食
电影票
自助餐
火锅
手机维修
浪漫婚纱
旅游踏青
办公维修
礼品卡
手机充值
家电清洗
游戏点卡
QQ充值
特色服务
代金券
演唱会
话剧/歌剧/音乐剧
体育赛事
舞蹈芭蕾
戏曲综艺
家电维修
空调
首页
办公环境
室温调节
空调
美的(Midea)厨清凉 厨房空调专用嵌入式新一级能效变频1.5匹家用集成吊顶制冷空调防油烟大冷量新风系统风管机 1.5匹 一级能效
收藏
美的(Midea)厨清凉 厨房空调专用嵌入式新一级能效变频1.5匹家用集成吊顶制冷空调防油烟大冷量新风系统风管机 1.5匹 一级能效
售价
¥
0.00
0
销量
手机购买
加载中...
美的
可选规格
数量
-
+
库存
500
确认
取消
¥
0.00
首页
收藏
立即购买
加入购物车
加入购物车
详情
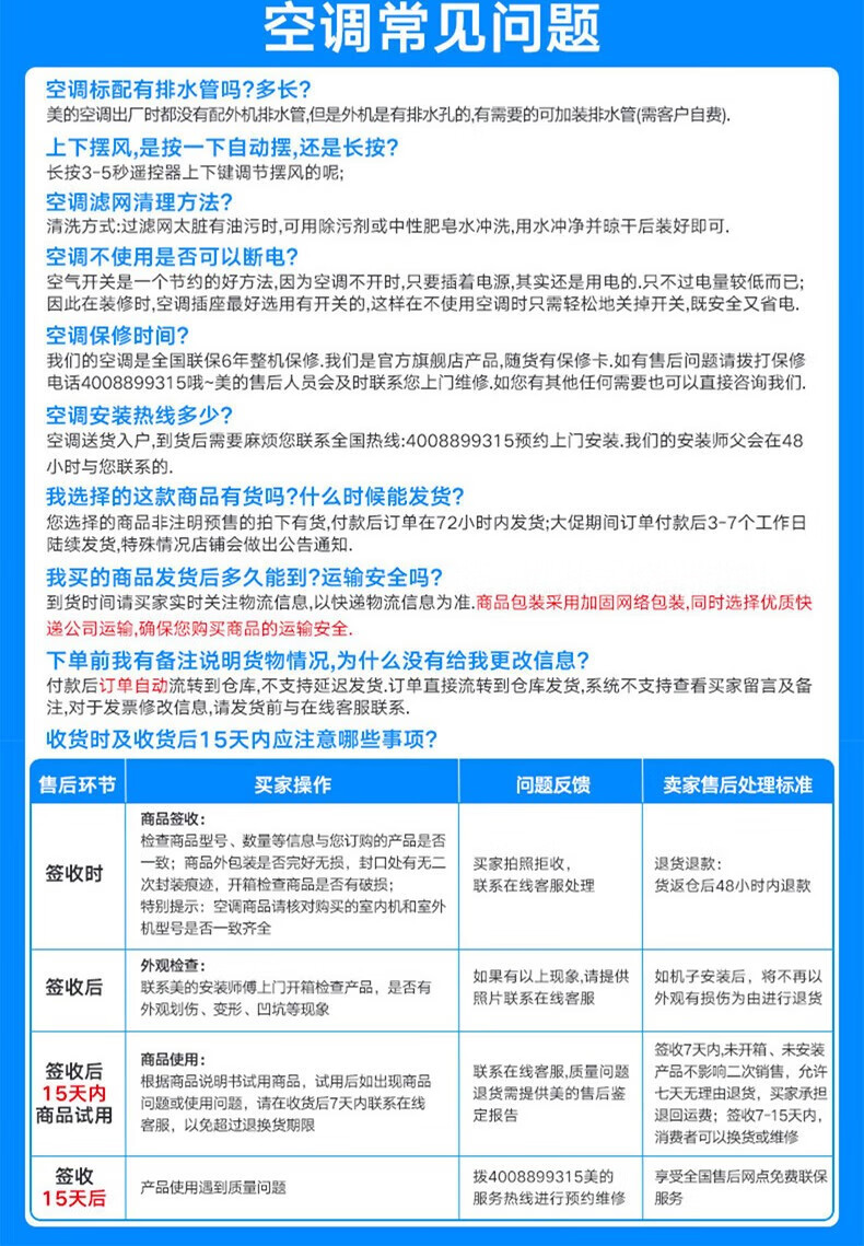
温馨提示
×
商品已成功加入购物车!
购物车共
0
件商品
去购物车结算
继续购物
×
继续扫码